2026年中國PCB產業鏈圖譜及投資布局分析(附產業鏈全景圖)
中商情報網訊:PCB(印制電路板)被稱為“電子產品之母”,是連接和支撐電子元器件的關鍵部件,其應用范圍覆蓋了從手機、電腦到汽車、服務器等幾乎所有電子設備。當前,PCB行業正處在一個由AI驅動的結構性增長新周期,呈現出市場規模持續擴大、產品向高端化升級、競爭格局演變的特點。
一、產業鏈
PCB產業鏈上游為原材料及設備,原材料主要包括覆銅板、半固化片、銅箔、樹脂、玻纖布等;中游為PCB制造,包括剛性板、柔性板、剛撓結合板、封裝基板等;下游廣泛應用于通信設備、計算機/服務器、消費電子、汽車電子、工業控制等領域。

資料來源:中商產業研究院整理
二、上游分析
1.成本構成
PCB的成本結構中,原材料占比最高,約占總成本的50%。原材料主要包括覆銅板、半固化片、金鹽、銅球、銅箔、干膜、油墨等。其中,覆銅板是最大的成本項,約占總成本的27.3%。覆銅板的內部構成中,銅箔的成本占比最高,其次是樹脂和玻纖布。

數據來源:中商產業研究院整理
2.覆銅板
(1)產能
覆銅板是由銅箔、絕緣介質層壓合而成,是PCB最主要的原材料。中商產業研究院發布的《2025-2030年中國覆銅板行業前景與市場趨勢洞察專題研究報告》顯示,2024年全國各類覆銅板總產能為13.16億平米,同比增長8.9%,2025年產能約14.21億平米。中商產業研究院分析師預測,2026年中國各類覆銅板總產能將達到15.35億平米。

數據來源:中商產業研究院整理
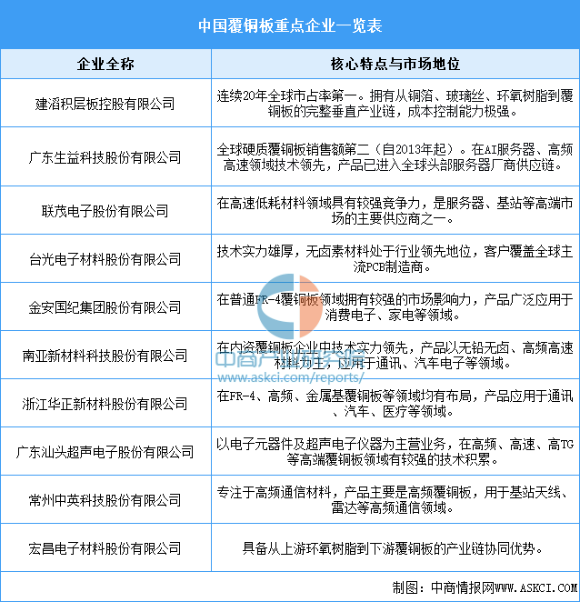
(2)重點企業
國內覆銅板相關企業正通過技術突破和產能擴張,在中高端市場逐步替代進口,但高端覆銅板領域仍依賴外資企業,國產替代空間較大。

資料來源:中商產業研究院整理
3.PCB設備
(1)市場規模
中國PCB設備行業發展迅速,尤其是在AI服務器、新能源汽車等需求的推動下,高端PCB設備的市場需求持續增長。中商產業研究院發布的《2025-2030全球與中國PCB設備市場現狀及未來發展趨勢》顯示,2024年中國PCB設備市場規模達到290.25億元,較上年增長11.89%,2025年市場規模約319.41億元。中商產業研究院分析師預測,,2026年市場規模將達到347.09億元。

數據來源:中商產業研究院整理
(2)細分市場占比
PCB設備主要包括鉆孔、曝光、檢測、電鍍、壓合、成型以及貼附設備等,其中鉆孔、曝光和檢測設備因技術壁壘和價值量最高而成為"核心裝備",2024年別占比20.2%、13.5%和11.9%。電鍍、壓合、成型、貼附及其他設備分別占比10.5%、6.2%、5.2%、2.2%、30.3%。

數據來源:中商產業研究院整理
(3)重點企業
我國PCB設備行業正處于“國產替代從量變到質變”的關鍵期,價格與交付優勢推動份額提升,但高端設備(如IC載板激光鉆、超精密LDI、脈沖電鍍等)仍需突破核心零部件自主化瓶頸。大族數控作為平臺型龍頭,覆蓋鉆孔、曝光、壓合、成型、檢測五大領域,細分領域龍頭還包括芯碁微裝、東威科技、鼎泰高科等。

資料來源:中商產業研究院整理
三、中游分析
1.全球PCB市場規模
全球PCB市場在經歷了2023年的調整后,自2024年起已開啟新的增長周期,AI技術的爆發是這一輪增長的核心驅動力。中商產業研究院發布的《2025-2030年中國PCB行業前景與市場趨勢洞察專題研究報告》顯示,2024年全球PCB市場規模達到750億美元,較上年增長2.7%,2025年市場規模約778億美元。中商產業研究院分析師預測,2026年全球PCB市場規模將達到814億美元。

數據來源:中商產業研究院整理
2.全球PCB市場結構
中商產業研究院發布的《2025-2030年中國PCB行業前景與市場趨勢洞察專題研究報告》顯示,PCB可以按產品結構分為單雙層PCB、多層PCB、HDI PCB、FPC以及封裝基板。其中,多層PCB以38.1%的占比占據主導地位,其次是封裝基板,占比為17.2%,而HDI PCB和柔性電路板(FPC)的占比相當,均為17.1%,單雙層PCB占比10.5%。

數據來源:中商產業研究院整理
3.中國PCB市場規模
中國PCB產業作為全球電子制造業的核心引擎,近年來展現出強勁的增長韌性。中商產業研究院發布的《2025-2030年中國PCB行業前景與市場趨勢洞察專題研究報告》顯示,中國已成為全球最大的PCB市場之一,2024年市場規模達到2901億元,2025年市場規模約3075億元。中商產業研究院分析師預測,2026年中國PCB市場規模將達到3259億元。

數據來源:中商產業研究院整理
4.中國PCB進出口情況
2025年中國印制電路板進出口總額達336.5億美元,同比增長20.8%,其中出口表現尤為強勁,達260.3億美元,同比大幅增長29%,而進口則持續收縮至76.2億美元,同比微降0.5%,帶動貿易順差擴大至184.1億美元,增速高達47%。增長動力主要來自四層以上高多層印刷電路板的出口爆發(同比增長45.7%),凸顯中國在高端PCB產品的競爭優勢;貿易格局上,與東南亞地區的進出口份額持續攀升,同時對美出口也實現5.74%的同比增長。

數據來源:中商產業研究院整理
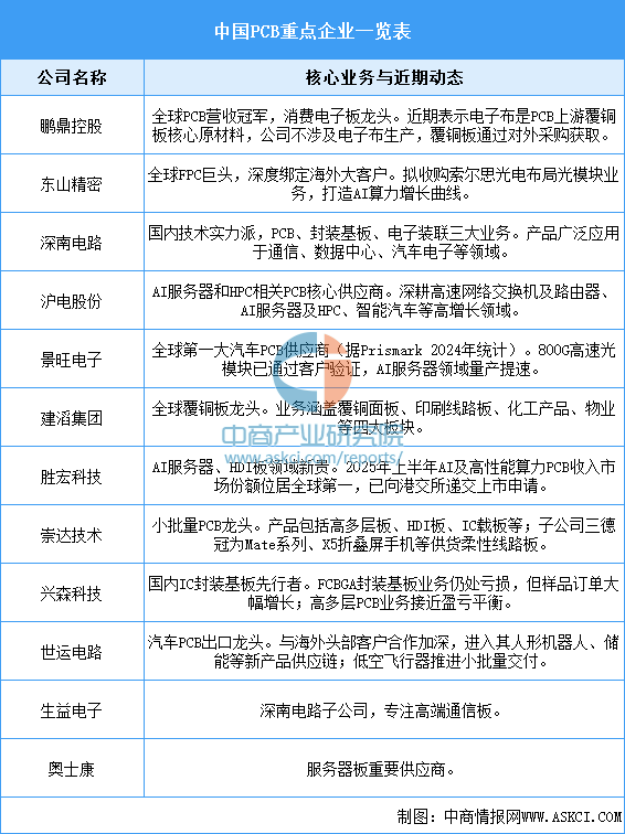
5.中國PCB重點公司布局情況
中國PCB行業企業數量眾多,市場集中度相對較低,整體呈現清晰的金字塔型梯隊競爭格局。當前,行業正經歷從傳統多層板向HDI板、IC封裝基板、高頻高速板等高附加值產品的結構性升級。在此背景下,涌現出一批各具優勢的重點公司:鵬鼎控股作為全球營收冠軍,在消費電子板領域占據絕對主導;東山精密是深度綁定海外大客戶的全球FPC巨頭;深南電路與滬電股份則在通信、AI服務器等高端領域構筑了深厚的技術壁壘;勝宏科技和景旺電子分別憑借在AI服務器HDI板和汽車電子領域的優勢,實現了業績的快速增長。這些頭部企業正受益于AI算力、新能源汽車、5G通信等下游需求的強力牽引,加速技術攻堅,逐步向全球價值鏈高端邁進。

資料來源:中商產業研究院整理
四、下游分析
1.應用領域占比
PCB下游應用領域極為廣泛,幾乎覆蓋所有電子設備。目前,消費電子是占比最大的應用領域,約達47.9%;其次是數據通訊和汽車領域,二者合計占比超過40%。此外,工業控制、醫療設備、航空航天等領域也是PCB的重要應用方向。

數據來源:中商產業研究院整理
2.消費電子
中商產業研究院發布的《2025-2030年中國消費電子行業市場前景預測及未來發展趨勢報告》顯示,2024年中國消費電子市場規模達到1.98萬億元,近五年年均復合增長率為2.65%,2025年市場規模約為2.02萬億元。中商產業研究院分析師預測,2026年中國消費電子市場規模將達到2.12萬億元。

數據來源:中商產業研究院整理